Велофара своими руками.

Аватар користувача
Maksym
*********
Повідомлень:5638
З нами з:29.5.06 22:57
Стать:чол
Звідки:Київ, Куренівка
Re: Велофара своими руками.

Повідомлення Maksym » 30.10.11 13:28

:empathy
Востаннє редагувалось 6.3.12 21:25 користувачем Maksym, всього редагувалось 1 раз.

Виталий Т.О.
*
Повідомлень:46
З нами з:8.10.11 10:21
Стать:чол
Звідки:Хмельник

Re: Велофара своими руками.

Повідомлення Виталий Т.О. » 30.10.11 15:38

незнаю :duma:
доречі, світлодіод буде живитися від двох елементів 18650 (послідовно)

Аватар користувача
Maksym
*********
Повідомлень:5638
З нами з:29.5.06 22:57
Стать:чол
Звідки:Київ, Куренівка

Re: Велофара своими руками.

Повідомлення Maksym » 30.10.11 18:31

:empathy
Востаннє редагувалось 6.3.12 21:25 користувачем Maksym, всього редагувалось 1 раз.

Аватар користувача
W^W
* *
Повідомлень:158
З нами з:27.3.08 23:29
Стать:чол
Звідки:Винница

Re: Велофара своими руками.

Повідомлення W^W » 31.10.11 13:30

незнаю :duma:
доречі, світлодіод буде живитися від двох елементів 18650 (послідовно)
В твоем случае лучше питать диод от одного (или двух в параллель 18650), т.е. от 3.3-4.2 В, через линейный стабилизатор LDO. тип такого, только вместо стабилизаторчика МАХ6102, поставить стабилитрон TL431 для удешевления.
Такой питатель диода будет дешев, сердит и эффективен!
LDO_MOSFET_discrette.jpg
LDO_MOSFET_discrette.jpg (10.35Кіб)Переглянуто 4794 разів

Аватар користувача
saloed
* *
Повідомлень:179
З нами з:6.9.11 09:47
Стать:чол
Звідки:Zhitomir

Re: Велофара своими руками.

Повідомлення saloed » 31.10.11 13:41

А я приобрёл диод LXML-PWC2, держатель для линзы и поставил линзу 22* питаю от 3-х аккумов типа ААА 1.2 вольта каждый. Свет мне понравился, но слышал что есть какие-то более мощные диоды и какие. Где их можно раздобыть. Сразу как-то захотелось еще больше света.. Смогу ли я от такого питания пользоваться чем-то более мощным.
Востаннє редагувалось 2.11.11 16:37 користувачем saloed, всього редагувалось 1 раз.

Аватар користувача
Євгеній
* * * * *
Повідомлень:1163
З нами з:28.10.09 12:37
Стать:чол

Re: Велофара своими руками.

Повідомлення Євгеній » 31.10.11 14:23

ну парни - не в обиду , но в назидание :
для примера - частично знаком с химией ( ровнять науки ненадо рассказывать) , на примере простой химической реакции поясню :
необходимо смешать Х число реактивов дабы получить нужное нам вещество...
так зачем же мне отсылать человека в библиотеку, изучать работы Менделеева и Ломоносова ( хотя бы ) , если нужно получить одно вещество ??? :dash2:
вопрос - ответ, считаю так.
разумно будет обьяснить о возможных "проблемах" и особенностях реакции, реактивов, посуды, условий...список немалый, но зная тонкости элементарно подсказать что и как нужно делать...
Вы же посылаете на х учить физику и прочие науки, а тема то - Велофара своими руками.
Всем спибо. Буду юзать инет.
и это непервый и далеко непоследний пост "благодарности"... :good:
так если нетрудно ( и ничего недавит ) - выложите пожалуйста несколько схем с подробным описанием , что бы чел способный держать паяльник мог спокойно собрать схему, отрегулировать, да радоваться рабочей, достаточно яркой,лично собранной фаре...
ещё часто сталкиваюсь с фразами типа - берёш Х в руки... - а где взять, сколько стоит ? тяжело сказать ? ведь опять таки - простой вопрос - простой ответ...
неоднократно захожу и кроме нах и непонятных дебатов ничего невижу...
создайте тему типа : - для тех кто знает физику и собирает себе и за деньги фару - и небудет никаких непоняток...
*все страницы даже через 10 перелистать терпения нехватило... :eek:
** дабавил для saloed ( см ниже )- в назидание для всей темы и участников ( без перехода на личности )))
Востаннє редагувалось 31.10.11 14:45 користувачем Євгеній, всього редагувалось 3 разів.
следующий раз тут будет бан
за призыв полагаться только на надёжную защиту...
Берегите здоровье, учитесь падать !
всегда! знайте тех кто может оказать медпомощь и учитесь её оказывать !!!

мозг убивают любые удары и встряска !!!

Аватар користувача
saloed
* *
Повідомлень:179
З нами з:6.9.11 09:47
Стать:чол
Звідки:Zhitomir

Re: Велофара своими руками.

Повідомлення saloed » 31.10.11 14:33

Немного не понял "Євгеній" это мне??? :duma:

Аватар користувача
homyak
* * * * *
Повідомлень:1482
З нами з:26.3.09 21:01
Стать:чол
Звідки:киев-шулявка

Re: Велофара своими руками.

Повідомлення homyak » 31.10.11 14:44

необходимо смешать Х число реактивов дабы получить нужное нам вещество...
так зачем же мне отсылать человека в библиотеку,
1) человеку сказали, что 1 литий + стабилизатор максим подсказал.
2) Смешать 2 реактива, - это по сложности как спаять резистор и светодиод. Стабильное и правильное питание все же посложнее.
3) Вот от того чо некоторые не зная, что они в принципе делают, и получают потом ожоги кислотой. У меня друг когда то в нете скачал рецепт... Хорошо что дозы маленькие были - только на руках волосы обгорели....


4) Дилетанство и ламерство, - не верный путь ( по моему скромному мнению )

5) Для тех, кто хочет сделать фару своими руками и не парится, - продаются готовые драйвера. Стоимость готового драйвера в сумме выйдет ниже, чем разработка и отладка другой, чужой схемы...
Данная тема создана в первую очередь для тех, кому не хватает заводских решений по причине:
1) Хочется сделать самому
2) Хочется на порядок лучше, чем есть в продаже.

Но в любом случае данные кастомные продукты будут на выходе дороже, чем готовый девайс.
В первом варианте вопрос готовой схемы в принципе не поднимается.
Во втором варианте, диод + резистор не работают.
Именно потому советовать простую, но посредственную схему для реализации,- не вижу смысла... А правильную схему - без знания основ электроники не собрать/ настроить....
Востаннє редагувалось 31.10.11 14:52 користувачем homyak, всього редагувалось 1 раз.
Некоторые велосипедисты не надевают шлем, потому что у них в голове и так пенопласт.

Аватар користувача
Євгеній
* * * * *
Повідомлень:1163
З нами з:28.10.09 12:37
Стать:чол

Re: Велофара своими руками.

Повідомлення Євгеній » 31.10.11 14:47

вот именно - парня отправили почитать, а уберечь от ошибок, и обьяснить что почём было некому - яркий пример, спасибо !
и ненужно говорить о том , что уберегли сразу и сказали купи... :58:
очередное посылание в дальние края... :smt102
видимо удел физиков такой - мы умные, а всем остальным подальше... :lol: :duma: :bad:
следующий раз тут будет бан
за призыв полагаться только на надёжную защиту...
Берегите здоровье, учитесь падать !
всегда! знайте тех кто может оказать медпомощь и учитесь её оказывать !!!

мозг убивают любые удары и встряска !!!

Аватар користувача
Maksym
*********
Повідомлень:5638
З нами з:29.5.06 22:57
Стать:чол
Звідки:Київ, Куренівка

Re: Велофара своими руками.

Повідомлення Maksym » 31.10.11 15:17

:empathy
Востаннє редагувалось 6.3.12 21:26 користувачем Maksym, всього редагувалось 1 раз.

Виталий Т.О.
*
Повідомлень:46
З нами з:8.10.11 10:21
Стать:чол
Звідки:Хмельник

Re: Велофара своими руками.

Повідомлення Виталий Т.О. » 31.10.11 16:15

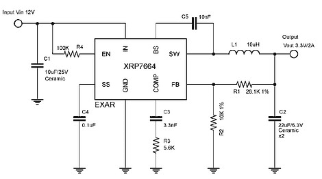
как насчёт такого стабилизатора?

Основные технические характеристики:
выходное напряжение: от 0,925 до 16 В;
постоянный ток нагрузки: до 2 А;
частота работы ШИМ: 340 кГц;
точность поддержания выходного напряжения: 3%;
рабочая температура: от -40° до +85 °С;
защита от превышения рабочей температуры;
защита от перегрузки;
защитное отключение при низком уровне входного напряжения;
корпус SOIC-8.
Вкладення
XRP7664.png
XRP7664.png (12.67Кіб)Переглянуто 4414 разів

Аватар користувача
homyak
* * * * *
Повідомлень:1482
З нами з:26.3.09 21:01
Стать:чол
Звідки:киев-шулявка

Re: Велофара своими руками.

Повідомлення homyak » 31.10.11 16:59

.......
постоянный ток нагрузки: до 2 А;
..................
точность поддержания выходного напряжения: 3%;
Все классно, только светодиоды нуждаются в источнике тока.
А судя по последнему, - данный ШИМ предназначен для создания источников напряжения...
Некоторые велосипедисты не надевают шлем, потому что у них в голове и так пенопласт.

Виталий Т.О.
*
Повідомлень:46
З нами з:8.10.11 10:21
Стать:чол
Звідки:Хмельник

Re: Велофара своими руками.

Повідомлення Виталий Т.О. » 31.10.11 20:28

вот источник http://www.terraelectronica.ru/print.php?from=2&ID=1992
тоисть его нельзя использовать в питание светодиодов?

Аватар користувача
homyak
* * * * *
Повідомлень:1482
З нами з:26.3.09 21:01
Стать:чол
Звідки:киев-шулявка

Re: Велофара своими руками.

Повідомлення homyak » 31.10.11 20:33

вот источник http://www.terraelectronica.ru/print.php?from=2&ID=1992
тоисть его нельзя использовать в питание светодиодов?
нет.

на самом деле можно. Как и можно использовать обычный резистор. Оно будет даже светить. Только вот как долго, и на всю ли мощность, - большой вопрос... ( Если интересует теория, - ищите про ВАХ светодиодов. Нет,- то просто примите как аксиому. )
Но Если вы хотите собрать действительно что то толковое, - то вам нужен именно источник тока....
Некоторые велосипедисты не надевают шлем, потому что у них в голове и так пенопласт.

Виталий Т.О.
*
Повідомлень:46
З нами з:8.10.11 10:21
Стать:чол
Звідки:Хмельник

Re: Велофара своими руками.

Повідомлення Виталий Т.О. » 31.10.11 20:58

какой стабилизатор тока посоветуете? жилательно регулируемый до 2А)

Аватар користувача
Maksym
*********
Повідомлень:5638
З нами з:29.5.06 22:57
Стать:чол
Звідки:Київ, Куренівка

Re: Велофара своими руками.

Повідомлення Maksym » 31.10.11 22:09

:empathy
Востаннє редагувалось 6.3.12 21:26 користувачем Maksym, всього редагувалось 1 раз.

Виталий Т.О.
*
Повідомлень:46
З нами з:8.10.11 10:21
Стать:чол
Звідки:Хмельник

Re: Велофара своими руками.

Повідомлення Виталий Т.О. » 31.10.11 22:29

А чем именно не нравится АМС7135 ? Или схема которую выше приводил W^W ? ОБа решения работают хорошо.
АМС7135 она слабинькая (нужно 2А), W^W .... это я не совсем понял... нужно ли охлаждять транзистор и как там регулировать выходной ток? резисторм Р4?

Аватар користувача
Maksym
*********
Повідомлень:5638
З нами з:29.5.06 22:57
Стать:чол
Звідки:Київ, Куренівка

Re: Велофара своими руками.

Повідомлення Maksym » 31.10.11 22:52

:empathy
Востаннє редагувалось 6.3.12 21:26 користувачем Maksym, всього редагувалось 1 раз.

Виталий Т.О.
*
Повідомлень:46
З нами з:8.10.11 10:21
Стать:чол
Звідки:Хмельник

Re: Велофара своими руками.

Повідомлення Виталий Т.О. » 1.11.11 07:14

тогда я могувзять более совершенную микросхему, для плавной регулляции тока и тупо запарелилить их 3шт.)
она расчитана на 700мА, а если 3шт, то 2100мА(что мне подходит) :Yahoo!:
Вкладення
pic2.jpg
pic2.jpg (37.87Кіб)Переглянуто 4334 разів

Аватар користувача
Maksym
*********
Повідомлень:5638
З нами з:29.5.06 22:57
Стать:чол
Звідки:Київ, Куренівка

Re: Велофара своими руками.

Повідомлення Maksym » 1.11.11 08:57

:empathy
Востаннє редагувалось 6.3.12 21:26 користувачем Maksym, всього редагувалось 1 раз.

Виталий Т.О.
*
Повідомлень:46
З нами з:8.10.11 10:21
Стать:чол
Звідки:Хмельник

Re: Велофара своими руками.

Повідомлення Виталий Т.О. » 1.11.11 17:20

если её так трудно достать, тогда буду делать на AMC7135, она ведь в Виннице продаётся? Какие там надо конденсаторы ставить, а то в схемах нигде не написано :smt102
ксатати она сильно греется? нужен радиатор небольшой? и какая приблизительная цена их? (а то их надо паралелить 6шт. или 5)
Вкладення
AMC7135.gif
AMC7135.gif (9.22Кіб)Переглянуто 5029 разів

Аватар користувача
Maksym
*********
Повідомлень:5638
З нами з:29.5.06 22:57
Стать:чол
Звідки:Київ, Куренівка

Re: Велофара своими руками.

Повідомлення Maksym » 1.11.11 17:52

:empathy
Востаннє редагувалось 6.3.12 21:23 користувачем Maksym, всього редагувалось 1 раз.

Аватар користувача
homyak
* * * * *
Повідомлень:1482
З нами з:26.3.09 21:01
Стать:чол
Звідки:киев-шулявка

Re: Велофара своими руками.

Повідомлення homyak » 1.11.11 19:44

Какие там надо конденсаторы ставить, а то в схемах нигде не написано
уточнение к Максиму.
Конденсаторы ставятся общие для всей группы драйверов.
т.е. не нужно на 10 драйверов паять 20 кондеров.
0,1 - класическая емкость керамического конденсатора фильтрующего. Защищает схему от высокочастотных помех. Т.к. шнур питания от схемы к батарее есть антеной, - я бы поставил конденсатор.
Возле светодиода, - он не особо то и нужен. Схема простенькая, и шуметь не должна. Но для спокойства - можно поставить
Т.к. конденсаотр исполняет только роль фильтра, - то номинал не особо критичен в разумных пределах ( 0,1 .... 10 ). Главное что бы он был керамический.

Как правило ставят еще парочку силовых конденсаторов, которые защищают от низкочастотных помех, сглаживают шумы от ШИМов.
но т.к. химическая батарея не шумит, - то подобный конденсатор тут не особо актуален.

Если поставить слишком емкий конденсатор на выходе, возле светодиода, - то фара будет загоратся и гаснуть инерционно.
Некоторые велосипедисты не надевают шлем, потому что у них в голове и так пенопласт.

Аватар користувача
Maksym
*********
Повідомлень:5638
З нами з:29.5.06 22:57
Стать:чол
Звідки:Київ, Куренівка

Re: Велофара своими руками.

Повідомлення Maksym » 1.11.11 19:54

:empathy
Востаннє редагувалось 6.3.12 21:24 користувачем Maksym, всього редагувалось 1 раз.

Виталий Т.О.
*
Повідомлень:46
З нами з:8.10.11 10:21
Стать:чол
Звідки:Хмельник

Re: Велофара своими руками.

Повідомлення Виталий Т.О. » 1.11.11 20:19

а если я не найду AMC7135, какой можно сделать более распостранённый драйвер?(запасной вариант)


Повернутись до “"Велофара власними руками"”

Хто зараз онлайн

Зараз переглядають цей форум: Немає зареєстрованих користувачів і 2 гостей